电话:
0755-86000169
0755-26418142
手机:
邮箱:
info@enco-bio.com
地址:
深圳市光明区光明街道碧眼社区华强创意产业园四期8栋A座0901
行业新闻











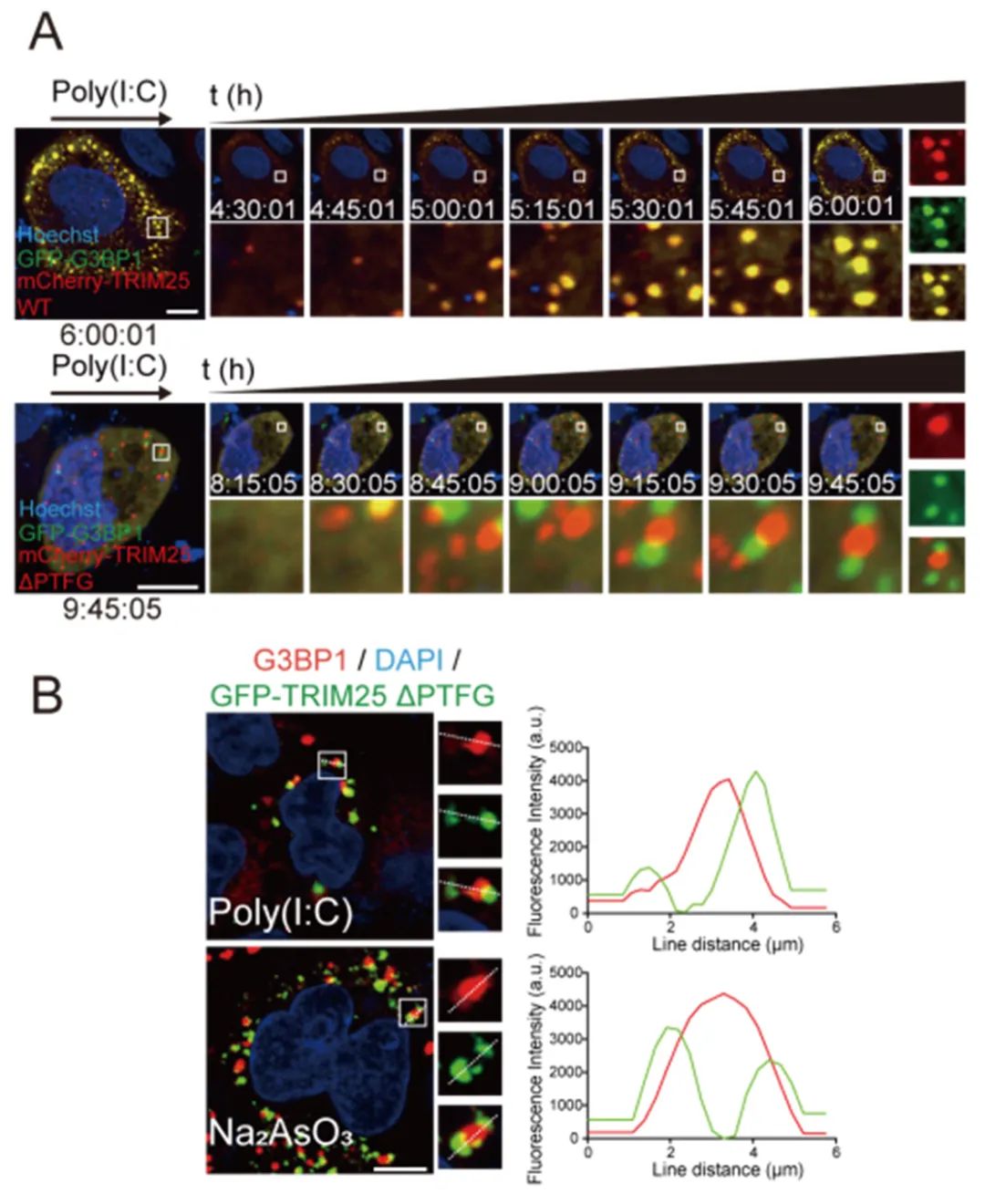
文章中的活细胞实验采用了Evident转盘共聚焦超分辨系统SpinSR,其高速、高分辨率和低光毒性的特点,适合对快速动态变化的活细胞进行长时程观察。
四川大学生物治疗全国重点实验室贾大研究员与四川大学基础与法医学院Peng Bai为本文的共同通讯作者。硕士生尚泽华,博士生张思韬、王瑾瑞为本文共同第一作者,苏州大学博士生周莉莉、四川大学华西生物治疗国重创新班本科生张欣悦也为本研究做出重要贡献。本研究还得到了周芳芳、杨培国、Daniel D. Billadeau、张令强等教授的大力支持,并得到了李丕龙教授的指导和帮助。